ایندکس شدن سایت چیست؟ دلایل ایندکس نشدن چیست؟ در اینترنت میلیاردها صفحه وب سایت وجود دارد. و هر یک وظیفه ای برای انجام دارند که می توانند گاهی الهام بخش، تبلیغاتی، فروش و یا شامل دیگر موارد باشند؛ البته همه آنها باید توسط موتورهای جستجو فهرست(ایندکس) شوند تا بتوانند در نتایج جستجو ظاهر شوند. پس دانستن نحوه ایندکس سایت و نحوه ایندکس سریع سایت در گوگل برای کسب و کار های اینترنتی یکی از ضرورات می باشد. خوب با ما همراه باشید تا بیشتر در مورد اندیکس صفحات سایت در گوگل، آشنا شوید. همچین در ادامه به بررسی دلایل ایندکس نشدن سایت ها نیز خواهیم پرداخت پس محکم سر جای خود بمانید تا به سمت شرکت گوگل برویم.
از آنجایی که ایندکس شدن سریع سایت در گوگل و سایر موتورهای جستجو نیازمند بررسی دقیق سئو است، مطالعه مقالات زیر بهعنوان پیشنیاز به شما توصیه میشود. این مقالات به شما کمک میکنند تا بیشتر با فرآنید ایندکس شدن سایت خود آشنا شوید عملکرد سایت خود را بهبود داده و فرآیند ایندکس شدن را تسریع دهید.
1- سئو چیست و چه اهمیتی دارد؟ در این مقاله ما در مورد اهمیت و ارزش سئو بحث کردیم؛ که در صورت نیاز می توانید مطالعه نمایید.
2 – سئو تکنیکال یا فنی چیست؟ (Technical SEO) این بحث از مهم ترین بخش های سئو هست و مطالعه این بخش باعث می شود درک بهتری از سمت سوی سئو خود داشته باشید.
راه های بررسی ایندکس سایت

این روزها همه میتوانند یک سایت داشته باشند، اما سوالات مهمی که باید به آنها توجه کنیم عبارتند از: «چگونه میتوان در نتایج جستجوی گوگل ظاهر شد؟»، «نحوه ایندکس شدن سایت چگونه است؟»، «دلایل ایندکس نشدن سایت چیست؟»
فرض کنید یک سایت فروشگاهی داریم و میخواهیم وضعیت ایندکس شدن لینکهای آن را بررسی کنیم. برای این کار باید از طریق گوگل سرچ کنسول اقدام کنیم. با این کار میتوانیم صفحاتی از سایت خود را که در گوگل فهرست شدهاند مشاهده کنیم و با تحلیل آنها، رشد سایت خود را افزایش دهیم.
اما دلایلی وجود دارند که ممکن است باعث حذف سایت از نتایج گوگل شده و روند ایندکس شدن را مختل کنند. از جمله این دلایل میتوان به موارد زیر اشاره کرد:
- کم بودن سرعت سایت
- وجود مشکلات فنی
- پایین بودن کیفیت محتوا
- تحلیل نادرست استراتژکی از کسب و کار
برای مطالعه بیشتر در مورد سرعت سایت و ابزارهای مورد نیاز، میتوانید به این دو مقاله مراجعه کنید، جایی که بهصورت مفصل درباره این موضوع بحث کردهایم:
1- ابزارهای بررسی سرعت لود سایت؟ در این مقاله ما ابزار های دخیل در کیفیت و سرعت سایت را بررسی کرده ایم.
2- افزایش سرعت لود سایت؟ افزایش سرعت لود بستکی به برخی موارد دارد که ما در این مقاله به صورت کامل بررسی کرده ایم.
علت ایندکس نشدن سایت

به طور خلاصه علت ایندکس نشدن سایت ها، نحوه ایندکس سایت در گوگل را بررسی و صحبت کردیم. حالا دقیق تر می خواهیم به بررسی دلایل بپردازیم تا با ایندکس سریع سایت در گوگل به نتایج مورد انتظار در موتور های جستجو دست یابیم.
روش های تسریع ایندکس شدن سایت ها

همه افراد به دنبال دیده شدن هستند و این موضوع در اینترنت نیز صادق است. اینترنت همچون دنیای واقعی مکانی است که ما تلاش میکنیم در آن دیده شویم. برای این منظور، محتوای سایت ما باید حاوی مواردی باشد که باعث تسریع در فرآیند ایندکس شدن وبسایت میشود. در ادامه مقاله، این موارد را با شما به اشتراک خواهیم گذاشت. پس با ما همراه باشید.
آیا باید ربات گوگل را بلاک کنیم؟!

یکی از دلایل ایندکس نشدن سایت میتواند مربوط به ربات گوگل باشد! تعجب کردید؟ بگذارید توضیح بدهم.
بلاک کردن رباتهای مخرب یکی از مهمترین اقدامات امنیتی در وبسایتها است، اما چرا باید ربات گوگل را مسدود کنیم؟ در واقع، ما نباید بهطور کامل این ربات را بلاک کنیم، بلکه باید بهصورت هدفمند به آن اجازه دسترسی بدهیم.
چگونه این کار را انجام دهیم؟
فرض کنید یک وبسایت خبری دارید و کاربری در اینترنت به دنبال اطلاعاتی درباره پیروزی ترامپ در انتخابات آمریکا است. اگر گوگل برخی از صفحات نامرتبط را در نتایج جستجو نمایش دهد، کاربر ممکن است به خبر مطلوب خود نرسد. در چنین شرایطی، حذف برخی صفحات از نتایج جستجوی گوگل میتواند به کاربر کمک کند تا سریعتر به هدف خود برسد.
بنابراین، ما رباتهای گوگل را بهطور کامل مسدود نمیکنیم، بلکه دسترسی آنها را به برخی بخشهای خاص وبسایت محدود میکنیم تا گوگل نتایج بهتری از سایت ما نمایش دهد و کاربران راحتتر به اطلاعات موردنظر خود دسترسی پیدا کنند.
استفاده از site map | سایت مپ | نقشه سایت

چرا Sitemap مهم است؟
اگر اینترنت را یک شهر بزرگ تصور کنیم، سایتها همان مغازهها و فروشگاههای این شهر هستند. پس بدیهی است که داشتن یک مسیر مشخص و سازمانیافته میتواند به رباتهای گوگل کمک کند تا سریعتر و بهتر صفحات سایت را شناسایی و ایندکس کنند.
از طرفی، ایجاد Sitemap یکی از مهمترین بخشهای سئوی تکنیکال است که باعث بهبود ساختار سایت و تسریع فرآیند ایندکس شدن در گوگل میشود.
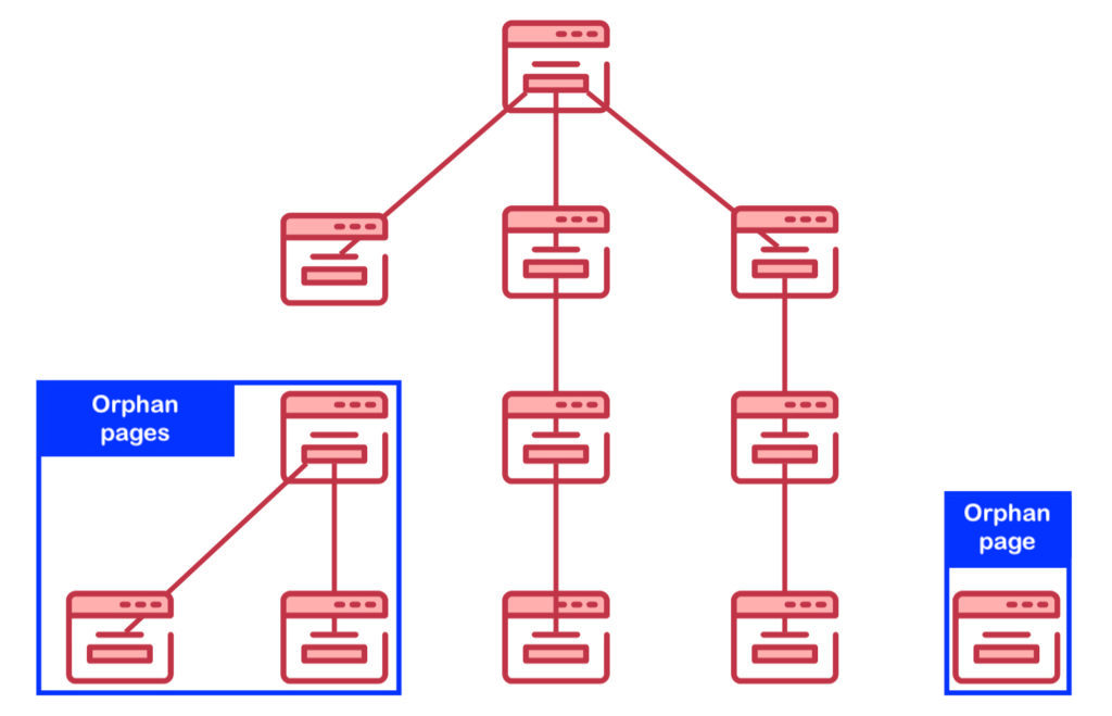
اصلاح صفحات اورفن orphan

صفحات اورفن یا یتیم، صفحاتی از وبسایت هستند که هیچ پیوندی از صفحات یا بخشهای دیگر سایت به آنها داده نشده است. این بدین معناست که کاربران بدون آگاهی از آدرس مستقیم، نمیتوانند به این صفحات دسترسی پیدا کنند. همچنین، این صفحات نمیتوانند توسط خزندههای موتورهای جستجو از صفحات دیگر دنبال شوند و به همین دلیل، به ندرت توسط موتورهای جستجو ایندکس میشوند. بنابراین، توصیه میشود که صفحات بدون لینک را اصلاح کرده و ارتباط معنایی صحیحی بین صفحات ایجاد کنید تا لینکدهیها به درستی تنظیم شوند.
اصلاح لینک های نوفالو nofollow

یک پیوند نوفالو (nofollow) به موتورهای جستجو دستور میدهد که هیچ مرجع پیوندی از صفحه شما به وبسایت دیگری که به آن پیوند میدهید منتقل نکنند. با افزودن صفت “rel="nofollow" به هر لینکی، میتوانید آن را به یک لینک نوفالو تبدیل کنید.
لینکها، که به عنوان بکلینک نیز شناخته میشوند، فاکتور مهمی برای رتبهبندی و ایندکس شدن سایت شما در موتورهای جستجو به شمار میآیند. زمانی که به وبسایت دیگری پیوند میدهید، موتورهای جستجو آن را به عنوان یک سیگنال رتبهبندی در نظر میگیرند و بخشی از اعتبار شما را به سایت دیگر منتقل میکنند.
در این مورد کارشناسان سئو ایجاد لینکهای خارجی نوفالو میتواند به رتبهبندی بالاتر وبسایت شما کمک کند، هرچند که این موضوع هنوز بهطور قطعی اثبات نشده است.
اشتراک گذاری مطالب در شبکه اجتماعی

اشتراکگذاری در شبکه های اجتماعی در دستورالعملهای وبمستر بینگ بهعنوان یک عامل رتبهبندی مستقیم شناخته شده و میتوانند به بهبود رتبه سایت کمک کنند و باعث ایندکس شدن سایت شما شود. هرچند بینگ نسبت به گوگل ترافیک کمتری دارد، اما همچنان روزانه بیش از ۹۰۰ میلیون جستجو در آن انجام میشود. در مقابل، تأثیر مستقیم اشتراکگذاریهای اجتماعی بر رتبهبندی در گوگل مشخص نیست، اما این اشتراکگذاریها میتوانند بهطور غیرمستقیم از طریق افزایش ترافیک سایت، جذب بکلینک و افزایش جستجوی برند باعث بهبود جایگاه سایت شوند. طبق افشای الگوریتمی در می ۲۰۲۴، گوگل از دادههای ترافیکی مرورگر کروم استفاده میکند، بنابراین افزایش بازدید سایت از هر طریقی، میتواند بر رتبهبندی سایت تأثیر مثبت بگذارد.
استفاده از محتوای مهم و پر ارزش

یکی از مهمترین عوامل ایندکس شدن سایت در موتورهای جستجو و ایندکس سریع سایت در گوگل، تولید محتوای مهم و پُرارزش است. موتورهای جستجو مانند گوگل یا بینگ صفحاتی را که دارای محتوای باکیفیت، منحصربهفرد و مرتبط با نیاز کاربران هستند، سریعتر و بهتر ایندکس میکنند. پس برای ایندکس شدن بهتر سایت و ایندکس سریع سایت در گوگل بایستی از تکنیک های سئو استفاده کنید؛ تکنیک های سئو همراه با تولید محتوای منظم و کاربردی میتواند فرآیند نحوه ایندکس سایت را تسریع کند. نگران نباشید اگر مشکلی در نحوه ایندکس شدن سایت خود دارید می توانید پلن های سئو تکنیال یا دیگر خدمات سئوی ما را بررسی کنید و در صورت نیاز به مشاوره می توانید با کارشناسان ما در ارتباط باشید.
استفاده از بک لینک ها

باید بگویم استفاده از بکلینک ها یعنی احتمال ایندکس سریع سایت در گوگل، اما به شرطی که بکلینک با کیفتی داشته باشیم. خوب بکلینک چیست؟ بکلینکها لینکهایی هستند که از سایر وبسایتها به سایت شما اشاره میکنند. در دنیای سئو (SEO)، این لینکها مانند رأیهای اعتماد از سوی دیگر سایتها عمل میکنند. هرچه تعداد بکلینکهای باکیفیت بیشتری داشته باشید، احتمال افزایش رتبه سایت شما در نتایج جستجو بیشتر خواهد بود.
برای دیده شدن بهتر در نتایج جستجو، داشتن لینکهای فالو ضروری است، زیرا این لینکها اعتبار سایت شما را به موتورهای جستجو منتقل میکنند. در مقابل، لینکهای نوفالو تأثیر مستقیمی بر رتبهبندی سایت ندارند. همچنین، ما خدمات رپورتاژ آگهی و تبلیغات گوگل ادز را ارائه میدهیم که یکی از بهترین روشها برای دریافت بکلینکهای باکیفیت و افزایش رتبه سایت شما در نتایج جستجو است.
حذف تگ های زائد noindex

تگهای noindex به موتورهای جستجو اعلام میکنند که نیازی به ایندکس کردن صفحه نیست و باید از آن صرفنظر کنند. معمولاً سئوکارها از این تگ برای جلوگیری از ایندکس شدن صفحات کماهمیت مانند صفحه تماس با ما، صفحات 404، یا صفحاتی با محتوای تکراری استفاده میکنند. بنابراین، محل استفاده از این تگ بسیار مهم است. یکی از دلایل ایندکس نشدن صفحات سایت میتواند استفاده نادرست از تگ noindex باشد که مانع دیده شدن آن صفحات در نتایج جستجو میشود.
ایندکس کردن صفحات در گوگل

هنگامی که گوگل از سایت شما بازدید میکند، صفحات جدید و بهروزرسانیشده را شناسایی کرده و ایندکس را بهروزرسانی میکند. برای بررسی اینکه کدام صفحات سایت شما در ایندکس گوگل قرار دارند، میتوانید در جستجوی گوگل از عبارت "site:mywebsite.com" استفاده کنید. اگر میخواهید تعداد بیشتری از صفحات سایت شما ایندکس شوند، میتوانید از Google Search Console برای ارسال درخواست ایندکس استفاده کنید.
استفاده از ابزار URL inspection و بررسی گزارش آن

ابزار URL Inspection در Google Search Console اطلاعاتی درباره نسخه ایندکسشده یک صفحه در گوگل ارائه میدهد و به شما امکان میدهد بررسی کنید که آیا یک URL قابل ایندکس شدن است یا خیر. این ابزار جزئیاتی مانند دادههای ساختاریافته، ویدیوها، لینکهای AMP و وضعیت ایندکس/قابلیت ایندکس شدن صفحه را نمایش میدهد.
برای بررسی ایندکس شدن یک صفحه در گوگل با استفاده از ابزار URL Inspection در Google Search Console، مراحل زیر را دنبال می کنیم:
- ابتدا به سایت Google Search Console رفته و وارد اکانت خود شوید.
- سایت خود را در بخش Property انتخاب کنید.
- در آخر با استفاده از ابزار URL inspection، آدرس مورد نظر خود وارد کنید تا گوکل وضعیت ایندکس شدن صفحه را بررسی کند.
نکته: اگر صفحه ایندکس شده باشد، پیام “URL is on Google” نمایش داده میشود و در غیر این دلایل ایندکس نشدن صفحه را نمایش می دهد.
تاثیر بک لینک در ایندکس شدن گوگل چیست؟

همانطور که اشاره کردیم، بکلینکها تأثیر قابلتوجهی در فهرست شدن سایت در موتورهای جستجو دارند. در این مقاله، تمامی عوامل مؤثر بر ایندکس شدن سایت را بررسی کردیم و به دلایل ایندکس نشدن صفحات نیز پرداختیم تا مشخص شود چه مشکلاتی میتوانند مانع از ایندکس صحیح سایت شوند. نحوه ایندکس سریع سایت در گوگل یکی از اهداف مهم هر کسبوکار آنلاین است، هرچند که در این مسیر ممکن است چالشهایی وجود داشته باشد. ما در کنار شما هستیم و با ارائه پنلهای ویژه سئو و بررسی دقیق وضعیت سایت، به رشد و بهبود جایگاه شما در نتایج جستجو کمک خواهیم کرد.
